期待吗?浙艺的“年终奖”来了!
年末,欧美黑人巨大videos精品_欧美黑人巨大xxxxx_欧美黑人乱大交_欧美黑人乱大交_欧美黑人牲交videossexeso_欧美黑人添添高潮a片www_欧美黑人添添高潮a片www_欧美黑人性暴力猛交喷水黑人巨大又传来喜讯
快来看看
一起用实力送走收获满满的2021
迎接更加美好的2022
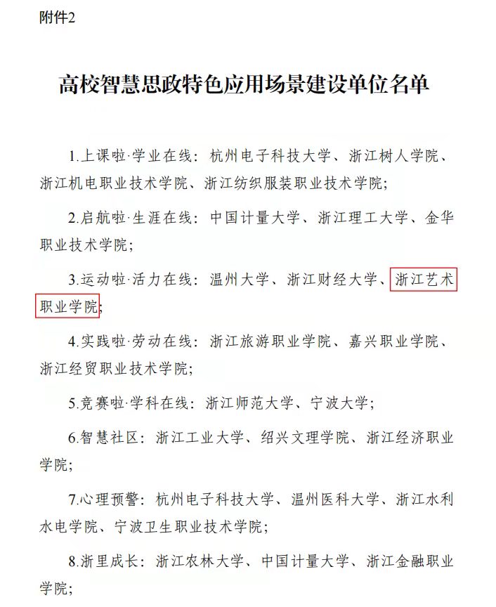
入选第二批高校智慧思政特色应用试点单位名单
浙江省教育厅公布第二批高校智慧思政特色应用试点单位名单与应用场景建设单位名单,我校成功入选,“运动啦·活力在线”被列为高校智慧思政特色应用场景建设单位。此次共有浙江工业大学、浙江师范大学、中国计量大学等15所高校入选试点单位。
此次试点工作,由学生处牵头,联合组织部、宣传部、图信中心(现教中心)申报建设具有浙艺特色的“大数据+网格化”智慧思政平台管理体系。以“大数据”为核心舱,以“网格化管理”为驱动,通过搭建“1T+6S”智慧思政平台,推动学生工作管理服务信息化,不断强化服务质量和管理效能,持续助推数字化改革为学生成长成才服务。
学校将按照教育厅建设要求,建立统筹机制,加强部门协同联通,构建“大数据+网格化”智慧思政平台,重点完成“运动啦·活力在线”应用场景的建设。积极探索构建不同领域场景应用的标准体系,实现多跨场景数据融通共享,努力打造有价值、可复制、可推广的“小切口、大场景”应用场景,全力打造学校智慧思政平台建设,以数字化改革助推学校“双高”建设。
美术系教工第一党支部入选全省第二批高校党建工作样板支部培育创建单位
浙江省教育厅公布了第二批全省高校党建工作示范高校、标杆院系、样板支部培育创建单位名单,我校美术系教工第一党支部成功入选“全省第二批高校党建工作样板支部培育创建单位”。
美术系教工第一党支部由舞台艺术设计与制作专业和服装与服饰设计两个专业教研室组成。该支部始终坚持党旗领航,聚力品牌建设,注重理论武装强引领、强化组织建设促发展、融入人才培养显深度、助推科创研赛攀新高和服务社会发展升温度,积极探索党建工作开展,形成“一结合三注重”支部工作法,充分发挥党支部的领头雁作用。
党支部获“欧美黑人巨大videos精品_欧美黑人巨大xxxxx_欧美黑人乱大交_欧美黑人乱大交_欧美黑人牲交videossexeso_欧美黑人添添高潮a片www_欧美黑人添添高潮a片www_欧美黑人性暴力猛交喷水黑人巨大样板支部”“欧美黑人巨大videos精品_欧美黑人巨大xxxxx_欧美黑人乱大交_欧美黑人乱大交_欧美黑人牲交videossexeso_欧美黑人添添高潮a片www_欧美黑人添添高潮a片www_欧美黑人性暴力猛交喷水黑人巨大先进基层党组织”“欧美黑人巨大videos精品_欧美黑人巨大xxxxx_欧美黑人乱大交_欧美黑人乱大交_欧美黑人牲交videossexeso_欧美黑人添添高潮a片www_欧美黑人添添高潮a片www_欧美黑人性暴力猛交喷水黑人巨大五星级党组织”等荣誉;党员获“浙江省文化和旅游系统优秀党务工作者”“浙江省文化和旅游系统优秀共产党员”“欧美黑人巨大videos精品_欧美黑人巨大xxxxx_欧美黑人乱大交_欧美黑人乱大交_欧美黑人牲交videossexeso_欧美黑人添添高潮a片www_欧美黑人添添高潮a片www_欧美黑人性暴力猛交喷水黑人巨大优秀党务工作者”“欧美黑人巨大videos精品_欧美黑人巨大xxxxx_欧美黑人乱大交_欧美黑人乱大交_欧美黑人牲交videossexeso_欧美黑人添添高潮a片www_欧美黑人添添高潮a片www_欧美黑人性暴力猛交喷水黑人巨大优秀共产党员”“欧美黑人巨大videos精品_欧美黑人巨大xxxxx_欧美黑人乱大交_欧美黑人乱大交_欧美黑人牲交videossexeso_欧美黑人添添高潮a片www_欧美黑人添添高潮a片www_欧美黑人性暴力猛交喷水黑人巨大优秀教师”等荣誉。
荣获“2021 年浙江省高校暑期社会实践风采大赛”百强团队、优秀团队
浙江省委宣传部、省文明办、团省委、省教育厅等单位联合发文公布“2021 年浙江省高校暑期社会实践风采大赛”获奖情况。
我校戏剧系“演绎工坊”文化志愿服务团队(指导老师:荆芳、陈丽)在全省 101 所高校推荐的 560 支参赛团队中脱颖而出获得“百强团队”称号,戏剧系“浙艺有戏”红色寻访队(指导老师:许瑛、王玉簪)、音乐系“红色之心 筑梦青春”实践团(指导老师:谢志勇、陈宏)、文化管理系“赓续红色竞赛 筑梦美丽乡村”社会实践团(指导老师:钟黎、宋煜)、影视技术系“艺光映像”志愿服务队(指导老师:王筱芽、刘苏宁)等4个团队获“优秀团队”称号。
这是我校连续三年在该赛事中进入全省百强。
学校鼓励青年学生深入基层,参加“三下乡”“返家乡”社会实践活动,围绕“寻访红色党史印迹”“投身乡村振兴战略实施”“见证参与数字浙江建设”“助力新时代文明实践中心建设”“反邪教宣传教育”等主题开展实践。通过暑期社会实践风采大赛、“‘青’你听好”主题理论宣讲、志愿服务案例大赛等形式总结提炼成果,展示并进一步扩大育人成效,发挥实践育人在青年学生思想政治引领中的重要作用。
舞蹈学院小舞班成绩喜人
舞蹈学院2016级小舞班成绩优异,在2022年全省普通高校招生艺术类考试成绩前10名中,我校学生占6席。这也继2021年“新松计划”摘得2金2银1铜后的又一佳绩,展示了我校严谨的教学体系,优异的教学管理和学生扎实的专业功底,有力地印证了舞蹈学院“双高”专业群建设所取得的“高标准、高要求、高质量、高成效”良好发展态势。











